Some solutions for specific cases
Solutions
Linear Optimization
- Invention of intensity modulated radiation therapy (IMRT)
- Maximize revenue
- Price and Demand Optimization
Integer Optimization
- Scheduling
Spatial Optimization
- Location Optimization Using Weighted Parameters
- Street network isochrones
- Population Density (35%)
- Accessibility weighted (25%)
- Coverage gaps (15%)
- Constain areas - Competitor (25% if absence)
- Real World Facility Location Problem
- Location Set Covering Problem (LSCP)
- Maximal Coverage Location Problem (MCLP)
- P-Center Problem
- P-Median Problem
- Location Set Covering Problem (LSCP)
Propensity / churn / CLTV
- Buy Till You Die (BTYD) Models
- Behavioral & Sequence-Based Models
- RFM + ML classifier
- RFM scoring
- Survival Analysis
- Time-to-Event Models
- Hazard Models
- Machine Learning
- Deep Learning
- Hybrid & Business-Oriented Models
- Rule-Based + ML Hybrid
- Customer Scoring Systems
- Markov Chain Models
- Causal & Uplift Models
- Cross-sales Models
- Next-product-to-buy algorithms
Recommendation system
- Classic algorithms
- Baseline
- NormalPredictor
- SVD and SVD++ algorithm
- Non-negative Matrix Factorization
- Stochastic Gradient Descent (SGD)
- Weighted Alternating Least Squares (WALS)
- SlopeOne algorithm
- WARP (Weighted Approximate-Rank Pairwise)
- BPR (Bayesian Personalized Ranking)
- Machine Learning
- Classification models
- Logistic regression
- Logistic matrix factorization
- SVM
- Tree based model
- Ensemble model
- LightGBM / XGBoost
- Clustering techniques
- K-means clustering
- Co-clustering
- Deep Learning
- Neural Collaborative Filtering
- Wide & Deep
- Two-Tower Models (User tower + Item tower)
- Transformer-based session models
- Graph-Recommendation Engine model
- Graph-based recommender
- Learning-to-Rank Models
- LambdaMART
- RankNet
- XGBoost ranking
- LightGBM ranking
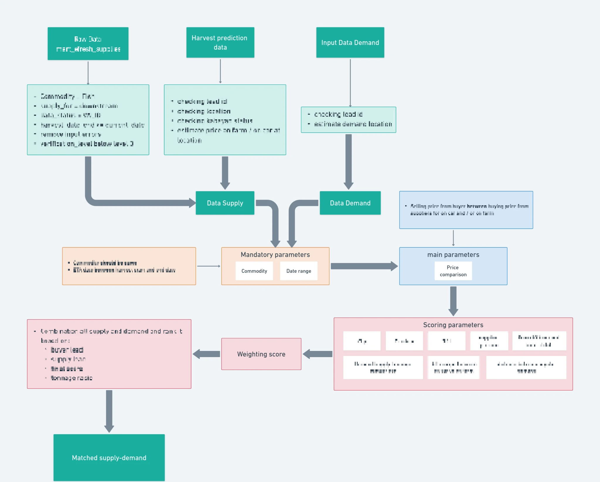
Demand-Supply (Supply Chain)
- Optimizing Supply and Demand Matchmaking (Weight Scoring)
- Optimization Problem
- Route-based combinatorial optimization problems
Inventory and warehouse
- ABC analysis
Segmentation
- Clustering
- CentNN
- K-means
- K-modes
- MK-means
- K-prototypes
- C-means
- SOM and minisom
- clarans
- Affinity Propagation
- Mean Shift
- Spectral Clustering
- Agglomerative Clustering
- DBSCAN
- OPTICS
- Birch
- Spectral Co-clustering
- Spectral Bi-clustering
- Gaussian Mixture
- Gaussian HMM
- Hierarchical Clustering
- RFM (recency, frequency, monetary)
- Hyperpersonalized marketing campaigns
Marketing budget allocation
Marketing strategic
- Online learning - Thompson Sampling
Fraud detection
Scoring
- Linear Regression
- Beta weight
Credit Scoring
- Scoring type A
- Rule based
- Scorecard
- Machine learning
- Deep Learning

Spatial Analysis
- Spatial hypotesis and autocorrelation Analysis
- Heatmap Distribution
Data collection
- Scraping data
Prediction (binary or multiclass)
- Logistic Regression
Regression
Time Series
Distance Measurement
- Spatial Distance Metrics
- Manhattan Distance
- Euclidean Distance
- Chebyshev Distance
- Minkowski Distance
- Mahalanobis Distance
- Minimum-Maximum Coordinate Distance
- Centroid Distance
- Vector Similarity Metrics
- Cosine Similarity
- Jaccard Similarity
- Sorensen-Dice Coefficient
- Levenshtein Distance (Edit Distance)
- Hamming Distance
Computer Vision
- Image Classification
- Object Detection
- Semantic Segmentation / Pixel Classification
- Instance Segmentation / Object Segmentation
- Panoptic Segmentation
- Change Detection
- Image Translation
- Object Tracker
- Image Captioning





























